
tell your story.
Pathways to getting published, and how Goldfinch can help
READ | WRITE | TRAD PUBLISHING | agent | publisher | SELF PUBLISHING | polish | format | MARKET
Start by reading. a lot! And we can help with That - we have lots of books!
Read in the genre in which you plan to write. Devour those books. Live and breathe them. Know your comparison authors, what’s hot, and where does your project fit into the literary landscape?
Don’t have time to read? Where are you ever going to find time to write?
it’s time to write.
It starts with an idea: a character, a setting, an event perhaps, or even just a feeling.
Creating that first draft is your biggest challenge. The Goldfinch Creative Writing Course is a great way to set you on the right path to building great characters, a story structure that works, settings that bring your story to life.
Developing your draft comes next (editing, editing, editing…). We can support you here by making our literary space available to inspire - join our Charm writers’ group who meet regularly to write, and support each other, or ask our team for a writing extract review to give you pointers and direction.
And now comes a big question. Your book is fabulous. The characters just jump off the page, brimming with personality. The plot twists and turns and sends readers spinning with excitement. Now it just has to be published so the world can share in this joy. Do you go the traditional or self-publishing route? At Goldfinch we have no vested interest in either option for you, so we can provide some level-headed advice in this respect, and perhaps outline the pros and cons for your particular project.
READ | WRITE | TRAD PUBLISHING | agent | publisher | SELF PUBLISHING | polish | format | MARKET
The Traditional Publishing route eh?
The trad route is a good option if you want to see your book on the shelves of brisks-and-mortar bookshops (like our very own wonder-shop, Goldfinch - other bookshops are available…). It has benefits in that the Agent/Publisher team do a lot of the driving (editing, artwork, marketing), and you get to sit back and see the well-oiled machine create something wonderful from your raw masterpiece.
The first step is getting an Agent. Publishers won’t usually accept manuscript submissions from anyone but a literary agent. In fact, if they are accepting such submissions, double check as it might be that they are more of a ‘pay to play’ kind of publisher.
Once you have an agent in the bag and on your side, they will pitch to publishers.
So, with two key stages of getting an Agent and getting a publisher, how do you make it happen?
This is the tough bit. With so many submissions, and very few books that each agent is prepared to champion, yours needs to stand out.
Get an Agent.
The Goldfinch team can help with review and advice on your submission package, including each of these elements, so that you can hone and perfect before you approach agents. We can also help with a bit of agent hunting, to see if we can get you a shortlist of hungry and appropriate agents for your genre of novel.
Then, of course, your book will be snapped up and there’ll be a band of ravenous agents desperate for you to sign with them. Or, you might be like most people (including JK Rowling, Stephen King and everyone else) and suffer a period of rejection. Letters with words such as ‘not quite right for my list’, or ‘I love it but…’
Here’s where you need to hold fast. Take the comments constructively and dive back in. No-one gets published by giving up. Another option here is to take the slip road out towards self-publishing, and we cover a little more of this further down this page. But, for now, let’s assume you’ve landed that agent and signed a deal for them to represent you in the hunt for publication - so how do you get that publisher?
I heard a statistic that a busy literary agent might receive 100 submissions a week, and take on just 1 new author per year. So that’s about a one in 5,000 chance of an agent taking on your manuscript. So how do you make yours better than the other 4,999?
Agents will typically ask for your first 3 chapters plus a synopsis and covering letter. They will also expect your book to be finished (so if they like the first 3 chapters they can ask to see the rest). You therefore need to have a complete manuscript before approaching agents. Then you need to make sure your synopsis really shows how the novel pans out, the key turning points, the breathtaking climax etc. And, your prose in your first 3 chapters needs to show off your brilliant style and writing prowess. The letter then just needs to demonstrate how your book fits this agent’s tastes and how they’d be crazy not to take you on.
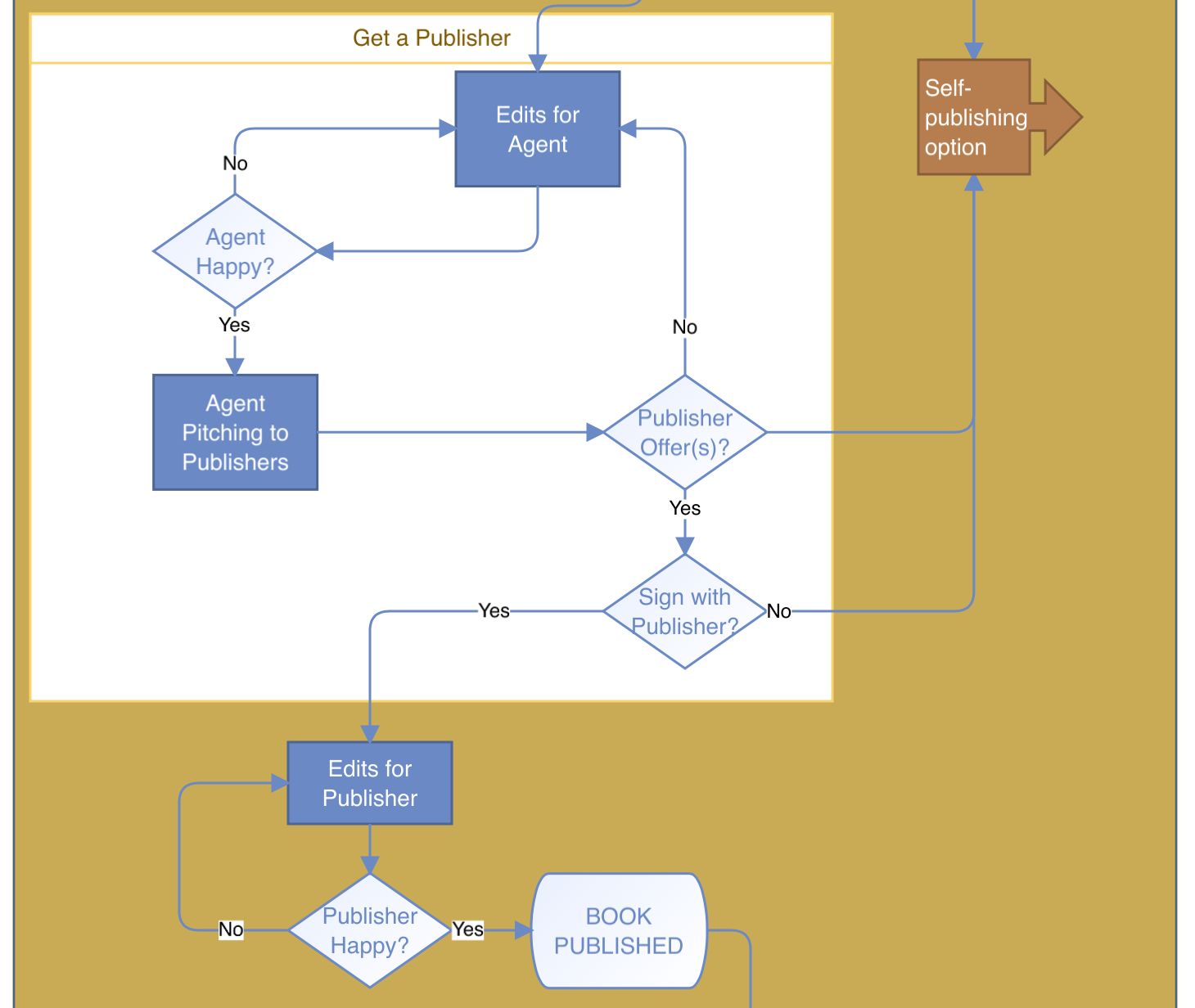
Get a publisher
You have an agent. You've broken the back of the process of getting published. Just one little hurdle to go – getting the publisher on board.
The first step with the agent will be a round or three of editing to get your manuscript to where the agent thinks it needs to be before they will be happy to start their process of pitching to their editor contacts within the big publishing houses. The job of the agent is to get these commissioning editors interested enough to champion your book within their teams. If they succeed, then you will get an offer from the publisher to ‘buy’ your book. And, with a bit of luck, your agent will get more than one publisher interested so they end up in a bidding war for the right to publish you. The more publishers bidding, the higher the buying price, and the greater advance you’ll be offered.
It is, of course, possible that the agent fails to get interest enough for publishers to offer to buy your book. Not all agented books get sold to publishers. So what happens then? Either you lick your wounds and head off to write another book that might be more commercial, or you enter another round of editing with the agent (less likely). Or, you can at this stage still slip out and into the self-publishing world.
If you are fortunate enough to sign with the publisher (hopefully for a nice big chunky advance) then you’ve made it to the finishing post for this web page. The final step is the marketing and sales step which, for traditionally published books, is largely managed by your publisher.
The Self-Publishing route.
Before you kick off into the self-pub world, it pays to produce a bit of a plan. Goldfinch can help you with this. What is your publication goal? Is it a physical book on your shelf at home, a number one Amazon eBook, or a Waterstones book of the month? How prolific do you think you will be? A book a year, or a book a month? Or just one book? Do you write accessible genre fiction, or experimental literary fiction? Do you enjoy the management and marketing side of the business? Or will you be buying in expertise?
Because you don’t have an agent, you will first need to get your manuscript into the shape that a traditional publishing process would achieve - ie you need to go through several rounds of editing with professional editors.
Then, you need to get your manuscript into a publishable format (for eBook, and for print).
So, with two key stages of manuscript polishing and formatting for publication, how do you make it happen?
READ | WRITE | TRAD PUBLISHING | agent | publisher | SELF PUBLISHING | polish | format | MARKET
Manuscript polishing.
There is no single answer to the question of how to refine your manuscript to an adequate extent. It depends on your process, and your goals. But a typical process might be like that described here. This is how I do it.
Once your own self-editing is complete (and you’re sick of the sight of it), it’s time to get some proper, independent and impartial feedback (not from your mum). Goldfinch can help with this in the form or a manuscript review, to provide pointers, issues on structure, pacing, character arcs etc - and/or you can use lay-person readers who read in your genre and will give feedback - Beta Readers. There are lots of people who, for a small fee, will give valuable feedback on your work. You can find such people on marketplace sites like fiverr or upwork. A more in-depth assessment can take the form of a structural review/edit (or sometimes called a developmental edit). This would be by a professional editor (who you would need to pay a few hundred quid or more) who would assess the key structural elements, arcs and story beats.
Armed with comments from a few impartial readers and perhaps a professional review, you need to head back into the editing process. Take those comments seriously, and spend time getting it right. You might then choose to go into another round of Beta Reads, depending on how the first round went. Making structural changes to plot and arcs at this stage is much less painful than doing it later, after the copy edit.
With the structural instabilities solved, and working from a solid foundation and macro-structure, you are off and running. Finalise your self-edits and then commission a copy editor to do their thing with your line by line editing needs – grammar, word choice, sentence structure, cutting superfluous bits etc. This is a crucial step. You will be far too close to your manuscript to do this yourself effectively. There is software that can help with copy editing (eg pro writing aid) and I use this but only to make the professional copy editor’s work easier (and quicker, and therefore cheaper). Software will not replace a real live human editor!
With copy edit done, you are back into revisions. Take or leave (take) the copy editor suggestions, and produce a near-final draft ready for proof reading. This is when you might give it to trusted reader friends to dig for typos. You might also pay a few proof readers (fiverr or upwork again) to weed out as many errors as you can - you will never get all of them.
Nearly there now. Final edits after the proof read to get it into its final shape - then it’s on to formatting for publication.
Formatting for publication.
There are two strands to this ‘formatting’ section - we have the book cover, and the book internals.
The book cover is arguably the most important bit. Most people will pick up your book (or not) based on their first feeling from looking at a thumbnail image on a computer screen, or a paperback on a shelf. We need to do everything we can to make them pick it up - which includes making it fit in and communicate genre. The cover needs to unambiguously show what the book is about. So no fancy illustration, no obscure image work, no pictures painted by your kids, no funny fonts or typesetting, no weird sizes - this has to look like any other traditionally published book on the shelf.
So, get a professional cover done. Do your research, provide a brief, and pay someone to do it right. The brief should say something like “do me a professional cover that communicates my genre”. Your cover designer will provide an eBook cover and a print cover (front and back) design which you can upload to the various platforms when you are ready to send for publication. Goldfinch can help with this stage (not by doing your cover, we are not that good…) by helping you with genre specification / research and evaluation. Sometimes the author can be a little close to the project for the impartiality needed to define the cover requirements. The cover should not be something that tells the story, it should simply excite the potential reader about the kind of story it is.
If you are a budding artist, or graphic designer, and you are expert with the likes of Photoshop, fonts and image manipulation, then maybe, just maybe you could give it a go. If you are heading down this route i’d advise doing a book cover design course first, otherwise you might end up in a bit of a pickle, and you have to ask yourself if your passion is writing or creating the artwork.
The book internals are critical to get right, and this means they need to conform to protocols and UK practice. No line breaks between paragraphs, indent except on first paragraph, dialogue indented, dialogue with single quote marks, new chapter starts on the right hand page… etc. And, it needs to look the same as any other book on the shelf in the bookshop. Matte covers for fiction, cream pages…etc.
Formatting for eBook and print from a Word file should be fairly straightforward with the right tools. I use a bit of software called Vellum, others use similar tools (some free some not) like Atticus, Reedsy and others. Goldfinch can help with this stage if you are struggling (or not excited by doing it yourself). We are happy to talk about taking your Word file and formatting in the right way for publication. We are even happy to provide input/ training if you want to buy and use something like Vellum yourself, so that you retain control over the process and are able to make all the minor updates yourself.
The final word on the internals is the importance of the ‘passive’ marketing that you can add to your book. For example, the first thing you want the reader of your eBook to see on the back page (after “The End”) is a link to your next book, and a link to review pages to leave their review. It’s the reviews that get you the social proof of quality, and brings those sales rolling in.
READ | WRITE | TRAD PUBLISHING | agent | publisher | SELF PUBLISHING | polish | format | MARKET
Marketing and sales.
You’ve made it. Your book is published. You are a writer. Tighten that cravat and sit back with a cigar and bourbon in your big leather chair.
Well, either that or get off your butt and write the next one. The best marketing for a single book in the ocean of books published every day is to write the next book, and the next one, and the one after that. In fact, if you are self-publishing, it’s almost mandatory to be writing series fiction if you are to stand any chance of effective marketing and sales. Some even say don’t bother releasing book one until you have three written and ready to go. That’s tough, though. Not easy to write a fabulous book and then sit on it until you’ve done a couple more, so I’d say get it out there, just don’t expect much until you’ve built up momentum with books 2 and 3.
Don’t despair. Book one might take half a lifetime in the making, but book two will be rapid, and book three you’ll rattle off in a weekend!
Aside from writing the next book(s), there are marketing and ads options for self-publishers which are tried and tested. It’s a discipline in itself, but one worth getting to grips with. There’s a lot of help out there, and the indie community is one of the most supportive i’ve come across. If you want a top recommendation for a group of people where you can source support, help, courses, advice etc (some of which you will have to pay for), I would say check out the Self Publishing Formula, and the SPF podcast. If you can see past the white, middle class men telling you how to do stuff, then you’ll get some great value from Mark Dawson and his team! Of course, Goldfinch can always help you with navigating the uncharted seas of self publishing (more like oceans), and point you in the right direction depending on your goals.
A final thought on this: self-publishing has been shown to be a potential stepping stone to a traditional publishing contract - if that’s what you’re after. Look at Andy Weir (The Martian) for example, or EL James (50 Shades), both kicked off as self-published and then taken on by trad publishers to deal with the demand. See also Colleen Hoover, self-published turned trad published TikTok mega queen. Then there’s LJ Ross, crime writer who elected to stay self-published because she keeps the money! The trad publishers would love to sign her but she’s doing very well thank you without them. So, there are always options.
READ | WRITE | TRAD PUBLISHING | agent | publisher | SELF PUBLISHING | polish | format | MARKET
Getting Published.
There we are. Publishing uncovered by Goldfinch! The full, connected flowchart is below in case you want to see the different bits all connected up (who knew I was an engineer?!)
Or, you can jump to the different sections via the links above.